
开端:尚普IPO计划
8月11日,上交所并购重组审核委员会召开2025年第10次审议会议,至正股份(603991)通过要紧钞票置换、刊行股份及支付现款的表情获取AAMI的股权相配适度权、置出上海至正新材料有限公司100%股权并召募配套资金获审核通过。
2024年11月,商务部等六部门矫正发布了《番邦投资者对上市公司计策投资经管方针》(简称《战投经管方针》)。在2005年的原《战投经管方针》中,并无波及跨境换股的关系规章,跨境换股来回需要获取商务部的审批。因此,在过往案例中,A股上市公司在并购非上市境外优质钞票时,大多以现款表情进行并购,但在实务中也会受到外汇管制等方面影响。
而在新《战投经管方针》中,明确规章了番邦投资者以定向刊行、要约收购表情实施的计策投资,允许其以境外非上市公司股权实施跨境换股,且未再条件关系来回需获取商务部的审批,这就给A股上市公司并购境外钞票,高出是境外非上市优质钞票提供了跨境换股的可行阶梯。
本次来回看成《战投经管方针》实行后首单波及跨境换股的外资战投表情,对新国法的适用表情也起了高超的示范作用。
至正股份拟获取AAMI约99.97%股权
为提高盈利才能、寻找新的利润增长点,至正股份自2022年运行向半导体行业转型。通过本次来回,至正股份将获取盘算推算公司AAMI约99.97%股权,置出线缆用高分子材料业务关系钞票及欠债。
一、上市公司至正股份
至正股份确立于2004年,2017年3月8日在上海证券来回所主板上市,公司注册地为深圳市南山区,其主商业务为线缆用高分子材料业务及半导体专用开荒业务。公司线缆用高分子材料业务主要从事电线电缆、光缆用绿色环保型聚烯烃高分子材料的研发、坐褥和销售,公司产物被看成绝缘材料或外护套料世俗欺诈于电线电缆及光缆的坐褥经由中。公司当今产物主要分为以下三大类:光通讯线缆、光缆用特种环保聚烯烃高分子材料;电气装备线用环保型聚烯烃高分子材料;电网系统电力电缆用特种绝缘高分子材料。公司半导体专用开荒业务主要从事半导体后谈先进封装专用开荒的研发、坐褥和销售,主要产物包括清洗开荒、烘箱开荒、腐蚀开荒、涂胶显影开荒、去胶开荒、分片开荒等。
实质上,早在2022年至正股份便运行谋求向半导体行业转型,收购了苏州桔云科技有限公司51%的股权(苏州桔云主商业务包括半导体封装要领的晶圆清洗机、晶圆显影机、晶圆蚀刻机等),且在2023年将苏州桔云纳入上市公司团结报表范围。跟着半导体业务抓续增长,2024年至正股份半导体专用开荒业务商业收入占比已越过30%。
铁心敷陈书签署日,至正股份的控股鼓舞为正信同创,实质适度东谈主为王强,王强通过其适度的正信同创适度上市公司27.00%的股份。
至正股份功绩情况比较至正股份传统业务和新拓展的半导体业务不错发现,半导体业务的营收、利润增速均远高于传统业务。字据公司2024年财报,线缆用高分子材料业务各产物类型商业成本增长幅度大于商业收入,毛利率出现不同进度的着落。而半导体专用开荒业务方面,半导体配件及职业商业收入增长73.74%,商业成本裁汰53.73%,毛利率高涨30.76个百分点。
受累于传统业务,至正股份比年来也处于蚀本气象。
图源:wind
二、盘算推算公司AAMI
引线框架是一种进军的半导体封装材料,它是贯串芯片与外部电路的“桥梁”,影响半导体器件可靠性、责任成果和集成度的环节一环,是半导体产业弗成或缺的基础材料。
AAMI相配前身在引线框架界限深耕越过40年,字据SEMI、TECHCET以及TechSearch International数据,2021-2023年AAMI均为巨匠排行前五的引线框架企业,且市集份额呈上升趋势。AAMI在高精密度和高可靠性等高端欺诈市集领有较强的竞争上风,产物世俗欺诈于汽车、计较、工业、通讯及滥用类半导体,得到各细分界限头部客户的高度认同,同期销售范畴、产物性量、时期水平均位居巨匠前哨。
2023年度和2024年度,AAMI收入分裂为2.21亿元和2.49亿元,净利润分裂为2,017.77万元和5,518.84万元。
三、并购后将显赫提高上市公司营收范畴
淌若本次来回完成,公司的盈利情况将得到赫然改善:来回完成后,钞票范畴方面,字据备考财务数据,上市公司2024年末的钞票范畴由63,601.89万元提高至476,639.22万元,增长率达649.41%;包摄于母公司鼓舞的整个者权柄由22,580.81万元提高至334,180.16万元,增长率达1,379.93%。
收入范畴方面,字据备考财务数据,上市公司2024年的商业收入由36,456.27万元提高至260,808.78万元,增长率达615.40%。
盈利水宽泛面,字据备考财务数据,上市公司2024年的包摄于母公司整个者的净利润将由-3,053.38万元提高至1,749.01万元,扫尾由负转正,经商功绩赫然提高。
此外至正股份示意,受股份支付、PPA摊销(收购价钱分管)、新建滁州工场(AMA)营收尚未整个体现而折旧摊销金额较高档身分影响,盘算推算公司盈利才能尚未充分体现,2024年归母净利润为5,518.84万元,剔除股份支付、PPA摊销、非经常性损益等身分影响后的归母净利润为10,173.93万元。待滁州工场产能开释后,盘算推算公司对上市公司盈利水平的提高将进一步大幅加多。
来回情况
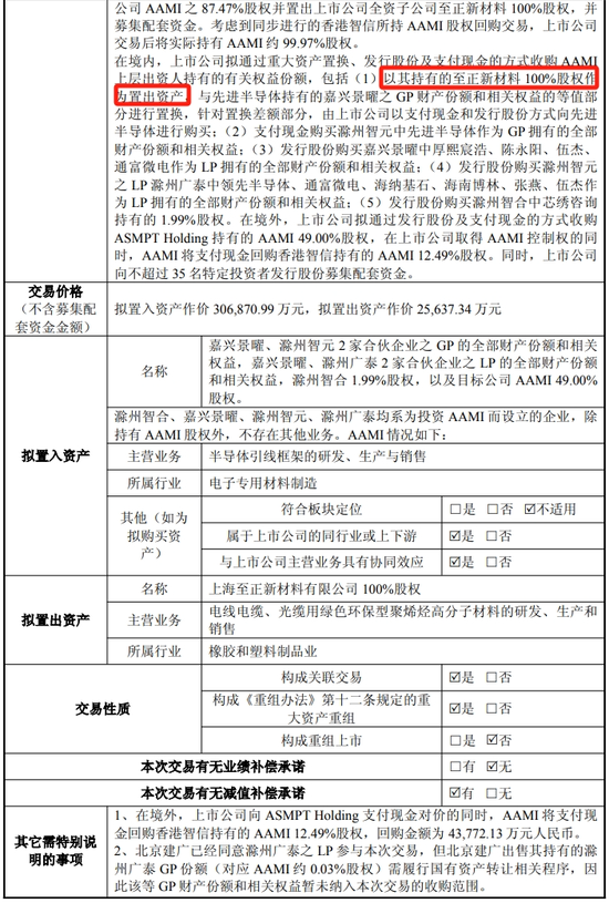
至正股份拟通过要紧钞票置换、刊行股份及支付现款的表情径直及障碍获取盘算推算公司AAMI之87.47%的股权相配适度权并置出上市公司全资子公司至正新材料100%股权,并召募配套资金。探讨到同步进行的香港智信所抓AAMI股权回购来回,上市公司来回后将实质抓有AAMI约99.97%股权。
来回完成后,ASMPT Holding、通富微电等来回敌手方也将抓有至正股份不同比例的股权,其中ASMPT Holding将成为至正股份的进军鼓舞。ASMPT Holding,则附庸于巨匠当先的半导体封装开荒龙头ASMPT。
本次来回,标的钞票AAMI的100%股权估值为35.26亿元,比拟其2024年归母净利润5,518万元,对应市盈率达64倍。
本次来回拟置入钞票作价的总对价为30.69亿元。
与此同期,至正股份还计算召募不越过10亿元的配套资金,用于支付本次来回的部分现款对价及关系用度。其中,约9亿元将用于本次重组的现款部分,另有1亿元用于偿还此前向控股鼓舞正信同创借入的资金及流动资金贷款。
至正股份示意,通过本次来回,公司将加速向半导体新质坐褥力标的转型升级,切实提高上市公司质地,补足境内半导体材料的短板,促进汽车、新动力、算力等新兴产业的补链强链;同期巨匠当先的半导体封装开荒龙头ASMPT(香港联交所股票代码:0522)全资子公司ASMPT Holding将成为上市公司进军鼓舞,扫尾上市公司股权结构和贬责架构的优化,系A股上市公司引入海外半导体龙头鼓舞的率先示范,将有劲推动半导体产业的海外融合,指导更多优质外资参加A股成本市集进行恒久投资。
重组委会议现场问询的主要问题
1.请上市公司代表发挥:AAMI市集法评估登第可比公司考量身分的合感性,是否相宜准则关系规章以及行业老例,估值是否公允。请零丁财务参谋人代表和评估师代表发标明确见解。
2.请上市公司代表衔尾行业发展、可比公司情况、至正新材料历史估值、比年坐褥谋划情况、异日发展趋势、评估方法登第的主要探讨等,发挥置出钞票估值合感性。请零丁财务参谋人代表和评估师代表发标明确见解。
3.请上市公司代表:(1)衔尾应收款项、存货和销售商品、提供劳务收到的现款等表情的变动情况,发挥AAMI2024年收入阐明是否准确。(2)衔尾寄卖业务公约商定,存货经管表情和包袱,存货结转、盘货及余额变动等情况,发挥寄卖形状下关系里面适度是否健全有用。请零丁财务参谋人代表和管帐师代表发标明确见解。
需进一步落实事项
无。
海量资讯、精确解读,尽在新浪财经APP
包袱剪辑:何俊熹 云开体育